各省、自治区、直辖市人民政府,国务院各部委、各直属机构:
为进一步推动政府系统电子政务科学、可持续发展,逐步建立与政府履职相适应的电子政务体系,有效服务于创新政府、廉洁政府、法治政府建设,不断提升信息化条件下政府治理能力,经国务院同意,现提出以下指导意见。
一、发展现状
经过多年发展,电子政务已经深入到我国经济社会发展的各个领域,成为各级政府平稳运转和高效履职不可或缺的手段。随着信息化的深入发展,电子政务正在由业务办公的支撑工具,逐步成为促进重大改革措施贯彻实施、支撑重大问题决策研判、推动重点工作督查落实、提高服务人民群众水平的有效抓手,是提升政府治理能力必不可少的创新手段。
但是,电子政务工作也存在一些突出矛盾和问题。一是顶层设计不够完善。统一规范的国家电子政务网络尚未形成,各类政务网络不能有效联通,信息孤岛大量存在,网络信息安全形势严峻,法律法规和标准规范滞后,造成了互联互通难、信息共享难、业务协同难,严重制约了电子政务作用的有效发挥。二是应用潜力没有充分发挥。应用的深度和广度不足,特别是对政府管理创新的支撑作用较弱,对科学决策的支持水平有限,对社会公众的服务能力较低,与领导同志的期望和人民群众的需求相比,还存在较大差距。三是保障措施不够健全。绩效评估开展不到位,国产软硬件和新技术的应用不足、创新发展不够,人才队伍现状不能适应电子政务发展需要,管理体制机制有待进一步理顺。
二、目标和原则
(一)主要目标。利用5年左右时间,统一规范的国家电子政务网络全面建成;网络信息安全保障能力显著增强;信息共享、业务协同和数据开放水平大幅提升;服务政府决策和管理的信息化能力明显提高;政府公共服务网上运行全面普及;电子政务协调发展环境更加优化。经过努力,电子政务在国家治理体系和治理能力现代化建设中发挥重要作用。
(二)基本原则。坚持需求导向,围绕政府履职需求和服务人民群众需要,引导电子政务的发展方向和重点,不断提高电子政务的支撑作用和应用效能;坚持统筹整合,以提高现有电子政务基础设施利用效率、推动信息资源开放共享为主要手段,促进电子政务集约化发展;坚持创新驱动,准确把握信息化发展趋势,不断创新理念,探索电子政务创新发展的新思路、新应用、新模式;坚持安全可控,围绕国家信息网络设施安全可控战略,加强监督检查、落实安全责任,确保重要网络、应用和数据安全,确保国家秘密安全;坚持协调发展,加强统筹规划,理顺体制机制,建立完善各级政府横向协同、纵向联动,政府主导、社会参与的电子政务协调发展机制,推动统一网络平台、统一安全体系、统一运维管理的一体化建设和业务应用协调发展。
三、加强顶层设计,统筹电子政务协调发展
电子政务是复杂的系统工程,需要从推动网络整合、促进信息共享、强化安全保密、健全法律法规、完善标准规范等方面加强顶层设计和统筹协调,为电子政务健康发展创造良好条件。
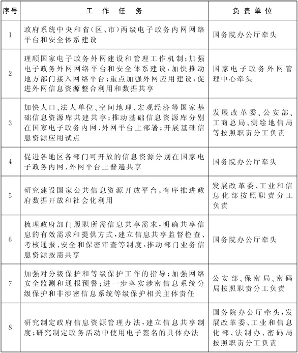
(一)加快国家电子政务内网建设。按照国家统一规划和部署,2015年底前完成中央和省 (区、市)两级电子政务内网网络平台和安全体系建设;加快推进网络安全保密测评审批,实现各地区各部门电子政务内网全面接入;加强网络整体化运维管理和运维队伍的专业化能力建设,确保跨地区跨部门业务应用稳定可靠运行。
(二)加强国家电子政务外网建设和管理。进一步理顺国家电子政务外网建设和管理工作机制;充分利用各地区现有电子政务基础网络资源,加强电子政务外网网络平台和安全体系建设,加快推动地方部门接入网络平台,实现外网横向纵向联通;重点加强外网应用建设,促进外网信息资源整合利用和数据共享。
(三)积极推动各地区各部门业务专网应用迁移和网络对接。各地区各部门对现有业务专网应用进行合理分类,分别向国家电子政务内网或外网迁移;国务院各部门同步整合内部业务专网和向下延伸的业务应用;各地区各部门现有业务专网要理清边界,逐步实现与统一国家电子政务网络的网络对接和业务融合,推动数据交换和共享安全可控。
(四)强化国家基础信息资源开发利用。进一步加快人口、法人单位、空间地理、宏观经济等国家基础信息资源库共建共享;推动基础信息资源库分别在国家电子政务内网、外网平台上部署;围绕重点应用领域,开展基础信息资源应用试点,不断总结经验,积极创造条件,逐步扩大应用范围。
(五)推进信息资源共享共用和数据开放利用。促进各地区各部门可开放的信息资源分别在国家电子政务内网、外网平台上普遍共享;研究建设国家公共信息资源开放平台,有序推进政府数据开放和社会化利用;对于涉及国家安全、商业秘密、个人隐私等不宜开放的业务信息,政府部门按照职责分工,梳理履职所需信息共享需求,明确共享信息的有效需求和提供方式,逐步建立信息共享监督检查、考核通报、安全和保密审查等制度,推动部门信息资源按需共享。
(六)切实加强安全保密。加强对分级保护和等级保护工作的指导,确保相关管理规范、技术要求、实施策略、测评标准在不同地区的一致性;建立安全保密持续监管和运维系统,提升信息安全管控和运维管理水平;加强网络安全监测和通报预警,及时处置重大网络安全事故;强化安全保密意识,加强日常安全管理,进一步落实涉密信息系统分级保护和非涉密信息系统等级保护相关主体责任。
(七)完善法律法规和标准规范。研究制定政府信息资源管理办法,及时总结经验,建立信息共享制度,为持续稳步推进信息共享提供制度保障;研究制定政务活动中使用电子签名的具体办法,积极推动电子证照、电子文件、电子印章、电子档案等在政务工作中的应用;加强现有成熟标准规范在电子政务中的运用,研究制定网络、安全、应用、信息资源等方面的技术和业务标准规范,促进电子政务健康持续发展。
四、深化应用,提升支撑保障政府决策和管理的水平
电子政务的成效在于应用,各地区各部门要把提高应用成效摆在突出位置。国务院各部门要围绕国务院中心工作,带头推进应用深化,重点提升电子政务对政府决策和管理的信息化支撑保障水平。各地方政府要结合实际,因地制宜推动电子政务在重点领域的应用,着力提升社会管理和公共服务水平。
(一)提高决策信息服务水平。围绕国务院决策需要,以建设决策支持信息系统为抓手,充分整合各地区各部门现有办公应用和业务系统信息资源,采集利用有关行业、企业、研究机构的重要信息数据,逐步建立支撑领导决策研判的决策信息资源库,提供更加及时高效的信息获取方式,丰富展现形式,为政府决策提供全面准确便捷的信息服务。充分利用职能部门各类专业系统和智能分析模型,开展统计分析、预测预警和评估研判,使国务院领导同志能够及时掌握经济运行与社会发展的实际状况和发展趋势,不断提升信息保障和辅助决策能力。
(二)为深入推进国务院重点工作提供有力支撑。围绕经济社会重大问题和政府工作目标,在社会保障、公共安全、社会信用、市场监管、食品药品安全、医疗卫生、国民教育、劳动就业、养老服务等方面,促进职能部门在业务创新的基础上,深入开展跨地区跨部门协同应用;围绕简政放权,梳理权力清单,强化权力全流程网上运行,有效规范和监督行使权力的主体、依据、程序,明确责任,切实提高行政效能和依法行政水平;围绕服务型政府建设,逐步形成网上服务与实体大厅服务、线上服务与线下服务相结合的一体化新型政府服务模式,不断提升政府网上公共服务水平。
(三)提升国务院重点工作督查落实的信息化水平。加强国务院重点工作督查督办,通过对重点工作的任务分解、进展过程、完成情况的网络化信息化管理,实现工作落实全过程动态跟踪、实时督查、及时反馈、绩效考核,形成事前事中事后管理机制,切实提高督查督办水平。
(四)为应对突发事件的决策指挥等工作提供技术支撑。按照国家突发事件应急体系建设规划要求,进一步健全以国务院应急平台为中心、以省级和部门应急平台为节点的国家应急平台体系,完善日常监测与风险识别、信息收集与灾情统计、趋势分析与综合研判、指挥调度与辅助决策、场景模拟与总结评估等功能,满足应急管理工作需要;推进基层和企业应急信息管理系统建设,提高突发事件现场图像采集和应急通信保障能力;健全应急平台标准规范和运行机制,加强各级应急平台之间的互联互通和资源共享,充分利用物联网等新技术,推进风险隐患、防护目标、救援队伍、物资装备等信息数据库建设。
(五)完善办公业务应用。围绕优化再造政务流程、提高行政效能,进一步拓展深化网上办公,运用电子印章、电子签名、电子文件密级标志等技术,实现公文、信息、简报等电子文件的上传下达和横向传递,以及公文办理、信息采编、会议组织、值班管理等日常工作的信息化;积极开展视频会议、移动办公等应用。
五、保障措施和实施落实
(一)开展电子政务绩效评估。切实发挥绩效评估的导向作用,引导电子政务健康发展。推动建立考核评价体系,由发展改革、财政、审计等部门对相关电子政务项目进行专项评估,并与现有项目管理手段相衔接,作为系统运维和后期建设投资的重要参考,避免重复建设和盲目投资;各地区各部门从成本效益、应用效果、协同共享、安全保密、创新服务等方面提出评估指南,开展电子政务绩效自我评估;探索开展第三方评估。
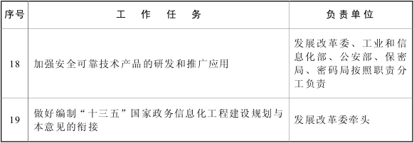
(二)加强新技术和安全可靠产品应用。制定促进云计算、大数据在电子政务应用服务中的发展规划和政策制度;研究制定云计算、大数据、物联网、移动互联网等在电子政务应用中的技术规范,积极推进新技术在行政办公、辅助决策、社会治理、公共服务等方面的应用;加强安全可靠技术产品的研发和推广应用,国家电子政务网络及关键业务系统优先采用国产软硬件产品,推动试点推广。
(三)加强人才队伍建设。强化政府工作人员信息化意识,提高其信息技术运用能力;培养和建设一支业务熟、技术精、素质高的专业化电子政务管理和服务队伍;加强培训交流,建立政府系统电子政务培训机制,将信息化能力纳入公务员培训体系。
(四)做好工程配套。国务院有关部门在研究编制 “十三五”国家政务信息化工程建设规划时,要充分做好与本意见的衔接,加强顶层设计,加大统筹力度,对各项任务进行专题研究和具体部署,着力推动各类信息平台和信息系统整合,强化信息资源共享利用,确保任务落地。
(五)强化实施落实。各地区各部门要从战略高度充分认识加快推进电子政务的现实意义和深远影响,切实增强紧迫感和责任感。国务院有关部门要按照分工,制定政策措施和标准规做好本意见与国家有关信息化规划的衔接。各省 (区、市)要照本意见要求,结合实际提出落实方案,充分发挥政府办公厅筹协调优势,探索理顺本地区管理体制和工作机制,切实推动子政务协调发展。国务院办公厅负责对本意见落实工作的统筹调、跟踪了解、督促检查。各地区各部门要加强领导,切实负责任,确保各项任务和措施落实到位。
附件:重点任务分工
中华人民共和国国务院办公厅
2014年11月26日




|